AI龍蝦Agent密集營:從0打造內容自動化工作流(18小時)
AI龍蝦Agent密集營:從0打造內容自動化工作流(18小時)
課程介紹
本課程以「AI圖文影音生成 × 龍蝦Agent自動化應用」為核心,透過18小時密集實作,帶領學員從零開始學會運用AI工具完成內容創作與流程整合。課程涵蓋文案生成、圖像設計、短影音製作與AI配音,讓學員即使沒有設計或剪輯基礎,也能快速產出高品質內容。同時,深入解析龍蝦Agent(AI代理人)運作邏輯,實作建立個人AI助理,學會讓AI自動執行任務,如內容生成、排程發佈與資料整理,打造完整的自動化工作流程。
此外,課程結合實際商業應用情境,協助學員將AI技能應用於社群經營、副業接案與品牌行銷,提升數位競爭力與市場價值。課程結束後,學員將完成一套個人化的AI圖文影音系統與自動化營運流程,能持續產出內容並具備初步變現能力,真正實現「讓AI幫你工作」的目標。
課程特色
本課程以「AI圖文影音生成 × 龍蝦Agent自動化」為核心特色,強調從內容創作到流程整合的一站式學習體驗。不同於傳統僅教工具操作,本課程著重實務應用,帶領學員從零開始建立可實際運作的AI內容系統,並透過Agent技術實現自動生成、自動排程與自動發佈。課程採用高比例實作教學,每堂課皆有具體產出成果,確保學員能立即應用於工作或副業場景。同時結合社群經營與變現策略,讓學員不僅會使用AI,更能將技能轉化為實際價值,打造屬於自己的AI數位工作模式,提升效率與競爭力。
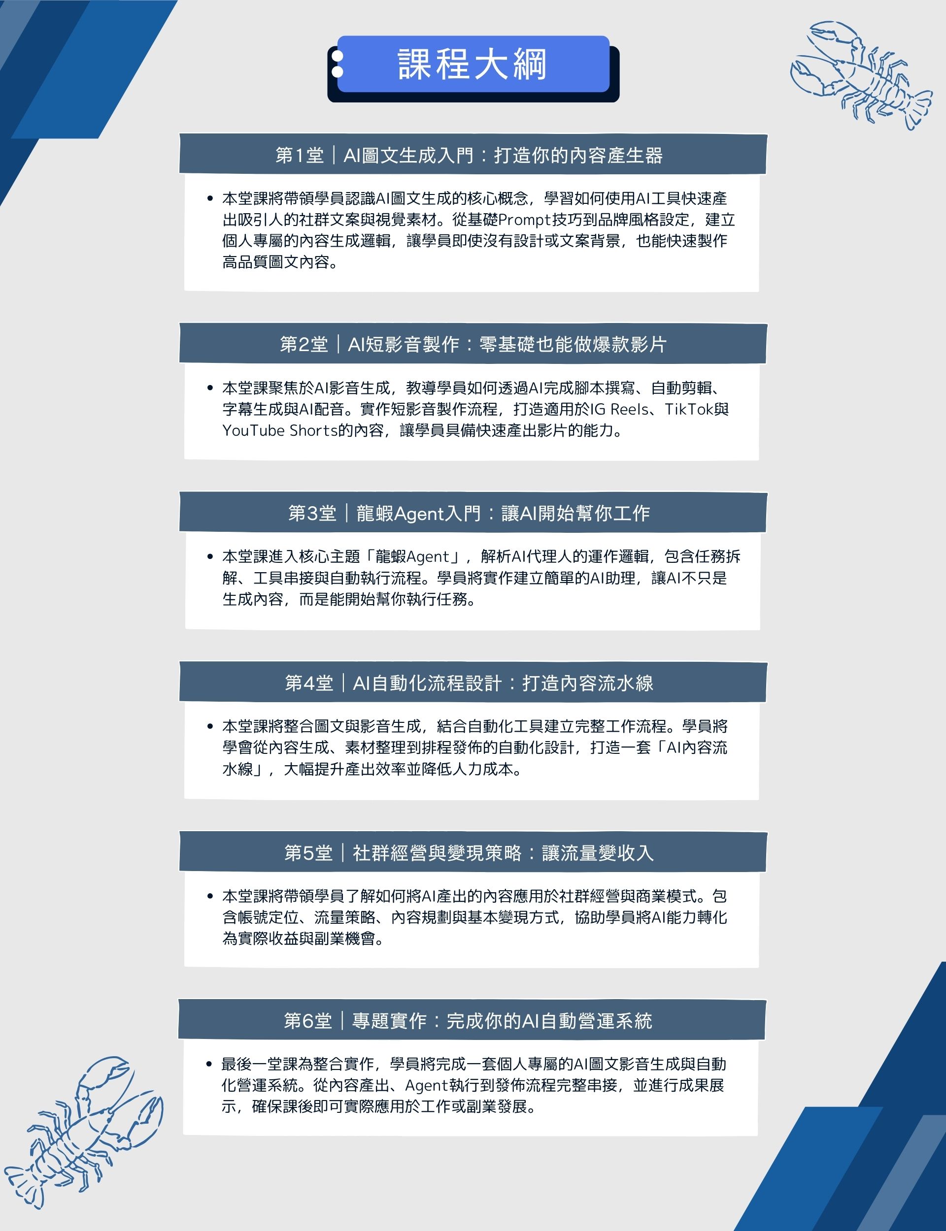
課程大綱
.jpg)
*中心保有最終修改、解釋及取消課程之權利
講師簡介
張瑞明 講師 (3A認證專任講師)
經歷:
- 萬能科大資訊管理講師
- 全域科技專任講師
- 垂克科技資訊室經理
- 朋育國際科技網路資訊部經理
- 環球招商網路資深程式設計師
- 遊戲人間(股)專案經理
- 晉申網路科技系統分析師
- 甲上資訊系統規劃師
- 艾普拉斯行銷(深圳)專案總監
專長:
- 電商平台開發設計
- 雲端資訊安全
- 資料庫系統應用
- AI生成影音技術應用
- 生成式數位攝影技術與後期處理
課程費用
推廣價 10,800 元
早鳥優惠價 : 於115年4月30日以前完成報名繳費享優惠價8,500 元
報名方式
請至國立臺北科技大學推廣教育中心報名網頁【線上報名】
*本中心課程僅提供線上報名,首次報名者請依下列說明步驟,先行註冊、後完成報名
步驟一 〉點選【臺北科大推廣教育中心線上報名系統】並加入新學員
步驟二 〉登入註冊信箱收取驗證Mail,點選Mail內的連結並輸入驗證碼,完成驗證
步驟三 〉點選【報名系統首頁】並登入會員,點選想報名的課程屬性,點選想報名的課程並點選「加到選課清單」
步驟四 〉已選課程將顯示於網頁右上方的「選課清單」,點進「選課清單」並依指示完成報名
步驟五 〉系統將自動產出「個人繳費用虛擬帳號」請於指定期限內完成繳費,可點進「繳費單查詢」繳費狀況
*開課前三日會寄發上課通知,敬請留意Email信箱及簡訊
修課規定
-
本中心非學分班,不授予成績單、學分證明書,出席率滿8成者,授予修讀證明書
-
課程須於當期修習完畢,因故無法出席者,恕無法提供插班、補課
-
未經講師同意錄音錄影,或經查證部分內容加以翻錄、公開播出、傳送,或做成資料片存放,本中心保有法律追訴權
-
於修習期間應遵守中心修課規定,故意以不當行為影響他人授課權益經勸告未改善者,本中心保有因故退訓之權利,恕無法退費
-
課程開班標準須達最低開班人數,未達開班標準將通知延期或停班,如確定停班請詳閱【退費說明】
-
本中心保有最終修改、解釋及取消課程之權利
課程承辦
推廣教育中心 02-27712171 分機1720
推廣教育中心 02-23913508 分機1720
